Blender의 3D 마스크효과(Mask Modifier - Weight Paint) 텍스트 두께주기Text, SVG파일 불러와 두께주기(Solidfy) Blenderkit을 이용한 재질(Material) 블랜더에서 이미지와 비디오 포맷으로 렌더링하기(Render Image/Video,) 프리미어 프로에서 영상편집용 이미지 시퀀스 불러와 편집하기(Image Sequence Premiere Pro Import)를 소개합니다.
SVG파일를 추가하고 두께감 주기
SVG파일은 일러스트레이터에서 다른 이름 저장하기로 내보낼 수 있는 단색의 벡터파일 중 하나입니다. Scaleable Vector Graphic의 줄인말로 웹에서는 아이콘으로 각광받고 있다. 여기서는 아래 폰트어섬 사이트에서 검색하여 다운로드한 SVG파일을 이용할 수도 있으니 아래 사이트를 이용해본다.
Font Awesome
The world’s most popular and easiest to use icon set just got an upgrade. More icons. More styles. More Options.
fontawesome.com
Fille - Import 메뉴를 통해서 SVG파일을 가져올 수 있고, Modifier에서 Solidfy를 통해 두께감을 줄 수 있다.
TEXT를 추가하고 두께감 주기
01. Add(추가)를 누르고 a Text 항목으로 기본 'TEXT'를 화면에 생성한다. 선택한 오브젝트 글씨를 Tab키를 누르고 에디트 모드에서 아래 그림과 같이 글씨를 수정한다. 'Awesome' Tab으로 오브젝트 모드로 돌아온 후에 우측 패널 중에서 a 속성탭을 열어서 폰트등 를 변경할 수 있다.

02. 계속 글자속성에서 Geometry를 펼치고 Extrude를 0.63m (63cm) 만큼 주면 아래 그림과 같이 두께감을 줄 수 있다.

03. R키를 누르고 회전을 주되, 좌측하단의 Rotate에서 -90정도로 각도를 조절할 수 있다.

04. 글씨 오브젝트를 선택하고 우클릭 후, Covert To Mesh처리를 하면 마스크 작업을 진행할 수 있다.

3D_Mask_02.blend
2.43MB
bg_chunan_00.jpg
1.20MB

world properties 사진이미지 외에도 JPG, PNG, PSD파일을 이용해서 공간을 표현할 수 있다.

Photoshop_HDR._Nature.psd
9.04MB
Photoshop_HDR._Nature.psd
9.04MB
위 배경이미지를 적용한 아래 블랜더 파일은 완성된 결과물입니다.
블랜더의 Mask 작업 따라하기
Blender 마스크 작업은 필히 Mesh형태여야 합니다. 우클릭후 Convert to 'Mesh'를 통해 점,선,면으로 에디트모드에서 편집가능한 일반 오브젝트가 되야하는 점 잊지마세요.
01. 블랜더에서 일반적인 3D오브젝트인 Mesh형태를 Weight Paint 모드로 변환시킨다.

02. Weight Paint 모드에서 Gradient 툴을 선택한다.

03. 그림과 같이 원하는 방향으로 클릭앤 드래그 하여 색상을 뿌려준다.

04. 그룹이 형성되는 것을 볼 수 있다.

05. 오브젝트 모드로 다시 돌아온 후 모디파이어 프로퍼티스에서 마스크를 선택하고 타임라인을 활성화 시키고 애니메이션 작업을 완료한다.

06. Threshold값의 변화를 우측의 ● 키프레임을 누르면서 각 키프레임별로 변화를 주면된다.

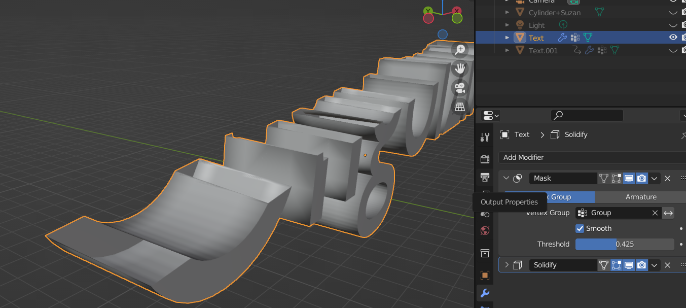
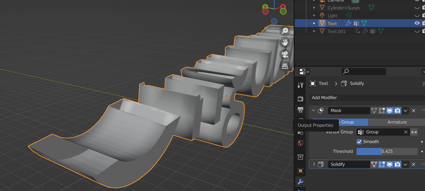
Text를 Mesh로 변환하고 Mask 표현
01. Text를 선택하고 Object메뉴에서 Convert - Mesh을 누르면 원숭이 형태와 같은 Mesh로 변환된다.

02. 동일하게 Weight Mode에서 그라디언트 처리 후 Mask Modifer를 통한 애니메이션을 줄 수 있다.

빈공간의 두께감을 주는 기능을 하는 Soldify를 추가하여 보았습니다.

솔리디파이내의 옵션에 따라서 아래 그림과 같은 와이어프레임을 줄수 있다

블랜더 마스크 작업은 면이 부수적으로 나누어져 분리되어 있으면 여러 조각들이 흩어져 보이고 사라지는 느낌이 배가 됩니다. 해당 Mesh를 선택하고 Tab키를 눌러 Edit Mode에서 우클릭 섭디비전(Subdivision Subface)를 1 혹은 방금적용한 섭디관련된 좌측아래의 속성창(F9)를 누르고 2~5회 증가시키면 조각이 세분화되어 보여집니다. / 종이조각같은 느낌이 싫다면 안쪽에 일정한 두께를 주는 솔리디파이 모디파이어를 Object Mode에서 적용하면 입체감과 공간감을 충족시킬 수 있다.
'Blender' 카테고리의 다른 글
| [추천]블렌더 코드모드 강좌 - 숲속의 오두막집과 미피 (0) | 2024.03.14 |
|---|---|
| 재질 미리보기에서 검게 보일때 해결방법! Objects appear as black in material preview mode (0) | 2023.12.19 |
| 3D그래픽 #6 블랜더에서 투명한 PNGA 시퀀스로 내보내기 (0) | 2023.03.14 |
| Blender Mixamo 동작을 연결하기 (0) | 2022.12.28 |
| 불꽃같은 자동차 모델링에서 애니메이션 (0) | 2022.11.11 |

