
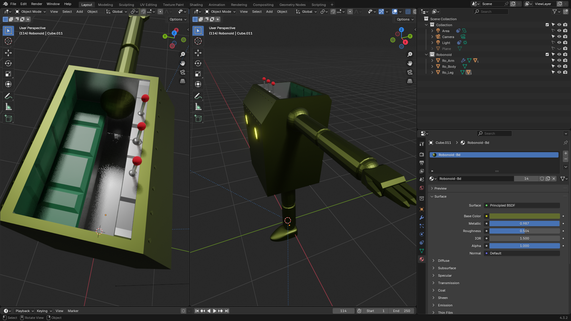
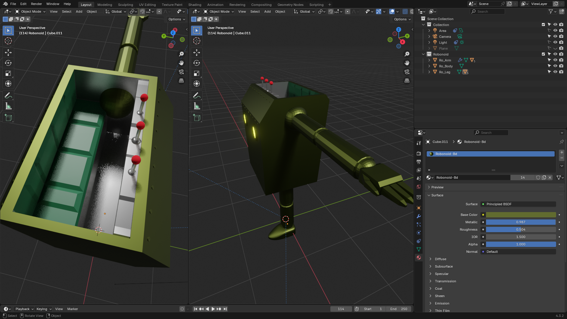
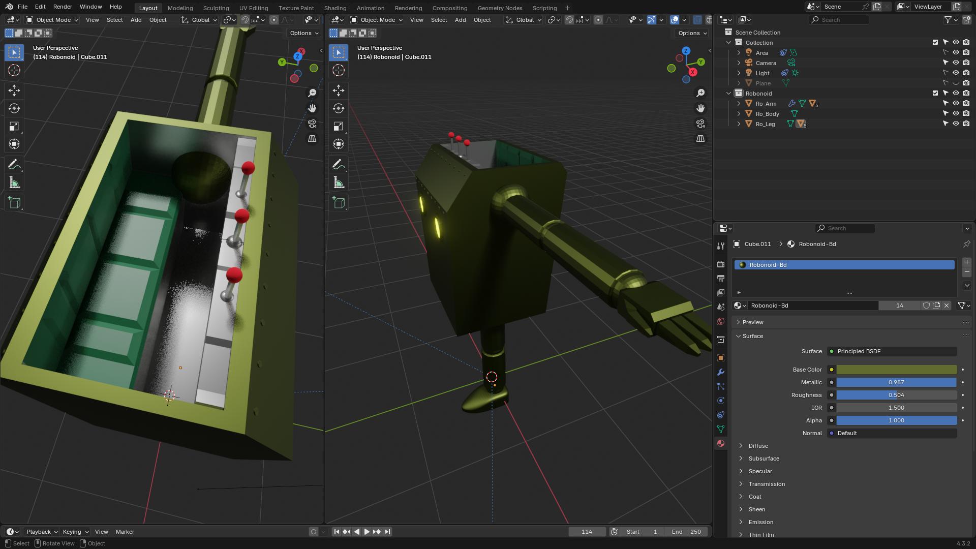
기존에 쉬운 리깅은 믹사모를 이용하는 방법을 소개한 적이 있습니다. 하지만 자체내의 리깅을 이해하고 접하는 믹사모는 더욱 그 활용가치가 있을 것입니다. 이번시간에는 미래소년 코난 로보노이드/ 아바타 탑승형 로봇을 블렌더를 통해서 모델링한 대상에 Amature를 추가하고 Pose모드를 통해서 뼈대를 생성한 후 Object와 뼈대(Bone)를 연결한 후 키프레임 애니메이션을 적용하는 예를 통해서 여러분도 Rigging에 대한 이해도를 높여 다양한 캐릭터 애니메이션을 표현을 배워보겠습니다.
https://youtu.be/0GPJCdYCLnA?si=0YDuqy5kU18oYAVq
3D그래픽 애니메이션 - 캐릭터 FBX 믹사모 리깅(Rigging)
대칭형 미러 모디파이어 - 인간과 동물 모델링 방법을 소개합니다. 해당 모델이 X, Y, Z축으로 움직이는 것 외에 손,발이 움직이며 걷고, 뛰는 동작을 만들기 위해서는 뼈대를 심어서 일일히 움
oztv.tistory.com
Amature를 통해 Bone을 여러개 추가연장하면 필히 가야하는 곳이 Pose모드입니다. Pose모드에서 Object모드로의 이동은 Ctrl Tab키를 누르는 면 되니 꼭 참고하시기 바랍니다. 아래 Blend파일을 다운로드 후 따라하면 더 시간을 줄여서 요점을 캐치할 수 있겠죠. 시작합니다.
Object에 Amature추가하고 Rigging하는 순서
01. 모델링한 오브젝트는 정 중앙에 위치시켜놓고, Shift A로 Amature를 추가하고, 뷰포트 보기에서 In Front를 체크해서 늘 보이게한다.

02. Shift Z키로 엑스레이 보기로 놓고, Edit모드에서 우측 상체와 하체를 그림과 같이 E를 누르고 연장시킨후 Object모드로 돌아온다.

03. 큐브맨을 선택 후 Edit모드에서 우측 상체와 하체의 팔과 다리를 LoopCut 으로 세분화 시켜준다. 이 작업을 미리 진행한 후에 Amature 를 추가하는 단계를 밟는 것이 좋다. 스컬프팅을 한 경우에는 이 과정이 필 요없다.

04. Object모드에서 Amature를 선택하고, 세부적인 뼈인 Bone선택한 후 다시 Edit모드로 들어간다. 선택한 뼈를 LowerArm.l 이라 이름변경해주고, 팔꿈치와 어깨 역시 이름을 변경해준다.

Bone Name : Neck, Head
Shoulders.L UpperArm.L LowerArm.L
Hip.L UpperLeg.L LowerLeg.L
05. 절반의 뼈를 포함한 모두를 A키로 선택하고, 우클릭후 Symmetrize를 눌러 대칭(복제)시켜준다.

06. Symmetrize를 눌러 대칭(복제)된 뼈이름 들은 자동으로 끝의 L이 자동으로 R로 변 경되어 있다. 이제 뼈 작업은 끝이니 Tab 키를 누르고 Object모드로 돌아온다.

07. Object 모드에서 우선 CubeMan를 선택하고, 다음으로 Shift키를 누르며 Amature를 마지막으로 선택한 후에 Ctrl P를 누르 고 with Automatic Weights를 클릭한다. 이 과정에서 Amature에 Object가 속해 하나가 된다.

08. Ctrl Tab키를 누르면 Object모드에서 바로 Pose모드 바뀐다. Pose모드에서 선택한 뼈의 변형을 주면, Obejct에도 영향을 받 게 된다. G, R을 눌러서 회전시켜보고 테스트 해보자. G을 눌러서 회전 테스트 해 본 후에는 Alt R을 눌러서 본래대로 놓자.

09. Pose모드에서 몸체를 G로 움직이면 팔,다리와 별개 로 움직이는 이슈가 발생하며 이것을 고쳐야 한다. Object모드로 돌아가서 Amature가 선택된 상태에서 CubeMan오브젝트를 Shift키를 누르고 추가선택한 다 음에 Weight Paint로 공간이동을 한다.

10. Weight Paint에서 확인 하면 팔,다리는 끝기준으로 Red가 칠해져 있는데, 몸체는 Blue로 되어있다. 몸체를 돌려보면서 Red 색상으 로 채워주고 페인틴이 완료되면 다시 Object모드로 돌아간다.

11. Pose모드에서 몸체를 G로 움직이면 팔,다리와 하나로 움직이는 것이 고쳐진 것을 확인하고 Alt G, Alt R로 원래대로 돌려 놓는다.

12 Pose모드에서 A로 모두를 선택하고, 타임라인의 1프레임에서 I 키를 눌러 Insert Key frame 에서 Location, Rotation & Scale을 누르고 키프레임을 삽입한다. 다음으로 20 프레임 지점으로 이동 후 R키를 누르고 각 뼈의 회전을 다르게 주고 또 몸도 움직인 후 모든 뼈조각을 A키를 누르고 난 후에 I 키를 눌러 같은 키프레임을 추가한다. 모 든 몸의 변화를 키프레임을 적용할 때는 A키를 필히 누르고 추가를 해줘야 변화를 애니메 이션이 반영할 수 있다. 그외 1프레임의 키프레임은 Shift D로 복제해 40프레임에 같은 동 작을 추가해 줄 수 있다.

아래는 필자가 튜토리얼을 참고로 관련된 YouTube영상을 4K Downloader로 다운받고 스터디하는 방식으로 정리한 노트입니다. 여러분의 학습에 참고하면 좋겠습니다.
[풀이] Rig and Animate Character.pptx
7.04MB
https://youtu.be/vZaNZhAoMts?si=brvSpC7c9q9xlAjL
CubeBoy_Robonoid_Mv1.blend
1.92MB
Robonoid은 아래 유튜브 채널의 영상들을 참고하시기 바랍니다.
'Blender' 카테고리의 다른 글
| 블렌더, 포트폴리오, 렌덤컬러와 크기, 나무들 (Random Colors & Size) (1) | 2024.12.27 |
|---|---|
| 벡터라인드로잉 그리스펜슬, 툰쉐이딩, 스컬프팅 (무료 모델링툴 팅커캐드 OBJ) (8) | 2024.12.27 |
| 메쉬와커브 모델링2-2. 덩쿨식물 줄기, 카메라 포커스 블러 DOF (0) | 2024.12.13 |
| 하나의 UV이미지로 다양하게 적용 (2) | 2024.12.11 |
| 블랜더-반복되는 키프레임 애니메이션 - make Cycle (0) | 2024.12.06 |


