3D그래픽(3 three-dimensional grapics)이란?
2차원 컴퓨터 그래픽과 달리, 컴퓨터에 저장된 모델의 기하학적 데이터(각 점의 위치를 높이, 폭, 깊이의 3축으로 하는 공간 좌표를 이용하여 저장)를 이용해 3차원적으로 표현한 뒤에 2차원적 결과물로 처리, 출력하는 컴퓨터 그래픽이다. [인용:위키백과]
3D그래픽 제작하기
3D 그래픽제작 단계는 2D에서 처럼 형상을 만드는데 입체적인 형상을 만드는 모델링(Modelingin & Material) / 키프레임을 기반으로 한 모션그래픽 즉 애니메이션(Motion Graphic, Animation) / 카메라뷰의 이미지 혹은 영상으로 내보내는 렌더링(Rendering)으로 크게 구분해 NCS 3D 그래픽제작이 3개로 장 Chapter으로 구분되었으며 이를 기반으로 교육을 진행 할 것이다.
1-1. 3D 모델링(Modeling)
1-2. 3D 애니메이션(Animation)
1-3. 3D 렌더링(Rendering)
대부분 많은 시간을 들여서 개발 및 제작하는 프로젝트 작업으로 다양한 과정별은 직책과 직업군이 있을 정도로 많은사람들이 작업에 참여하는 3D 제작 파이프라인을 가지고 있다. 저 많은 3D그래픽 프로그램을 이용한 영화,방송 제작현장에서 주로 사용하는 SW를 배워야지 직업으로 3D그래픽작업을 할 수 있기 때문에 흔히 3ds Max, Maya 중 하나를 골라서 배워야 하지만, C4D도 모션그래픽 제작사에서 배워야 하는 프로그램군이다. 구글 검색으로도 자료를 찾는 분들도 있습니다.

3D Production Pipeline – Anim8
What is a 3D production pipeline? This blog sets out to answer that very question with a brief overview of what a 3d production pipeline is, broken down into its various stages. A production pipeline is the set of processes that are used to convert an idea
animeight.com
3D그래픽 프로그램으로는 대표적으로 영화분야에 많이 활용하는 Autodesk의 3ds Max, Maya가 있고, 방송분야의 Maxon의 Cinema 4D 등 고가의 구독료는 내는 프로그램들이 있으며, 오픈소스(무료)로 인지도를 높이며 방송 및 영화에 사용되는 블렌더(Blender)등 유료/무료 소프트웨어가 있다.
본 교육은 C4D를 이용해 단순한 모델링으로 애니메이션, 렌더링을 통한 결과물을 얻는 과정을 진행할 것이다.
3D 그래픽시장에서의 Cinema 4D(C4D)의 포지셔닝
독일 Maxon이 개발한 3D 모델링 및 렌더링, 애니메이션 소프트웨어이다.
Maxon은 2D/3D 디자인, 모션 그래픽, 시각 효과 및 시각화 분야에서 일하는 콘텐츠 제작자를 위한 강력하면서도 접근하기 쉬운 소프트웨어 솔루션을 만듭니다. Maxon의 혁신적인 제품 포트폴리오는 아티스트가 창의적인 워크플로우를 강화하는 데 도움이 됩니다. 제품 라인에는 수상 경력에 빛나는 Cinema 4D 3D 모델링, 시뮬레이션 및 애니메이션 기술 제품군, 이동 중에도 창의성을 발휘할 수 있는 Forger 모바일 조각 앱, 혁신적인 편집, 모션 디자인 및 영화 제작 도구의 다양한 Red Giant 라인업, 최첨단의 초고속 Redshift 렌더러, 업계 표준 디지털 조각 및 페인팅 솔루션인 ZBrush가 포함됩니다.
한눈에 보고 배우는 Cinema 4D 튜토리얼
C4D의 사용법을 아래 맥슨의 유튜브채널을 통해서 바로 보면서 배울 수 있습니다. 어떤 형상을 만들고 애니메이션 작업을 하고 이미지 혹은 영상으로 렌더링하는 과정은 단계별로 공정별 작업과정을 자습서, 교습 이란 뜻의 Tutorial이 영상교육 매체로 활용되어 여러분의 스킬도 같이 높여줄 수 있습니다.

3D 계열에선 Maya, 3ds Max와 비교했을 때 인지도가 적은편이었으나 한국에서 모션그래픽에 특화, 타 3D툴 보다 가볍고, 배우기 쉬우며, 저렴하다 등의 소개를 하며 2016년 부터 국내 학원에서 강의를 곳곳에서 개설하면서 인지도가 올라간 상태이며, 실제 방송용 타이틀 제작에 활용되는 사례도 있다. 최근에는 무료 오픈소스인 블렌더가 C4D의 영역을 위협하고 있다.
[나무위키]

| Cinema 4D €859.77/YEAR 년 1,286,043원 / 월107,170원 라이선스 당 |
OctaneRender 19.99 €/month 월 29,885원 / 년 358,623원 |
| Cinema 4D+OctaneRender Total 년/1,644,666원 |
|
C4D를 제대로 하기 위해서는 년 1,644,666원 / 월 137,055원 정품구독으로 사용한다.
Maxon - Cinema 4D
https://www.maxon.net/ko/cinema-4d
otoy - OctaneRender
https://home.otoy.com/
C4D UI 이해하기
3D 그래픽은 입체적인 형상, 즉 모델링을 하고, 움직이게 하는 애니메이션을 한 후에 영상으로 내보내는 렌더링을 해야하는 과정으로 구분되는되 작업하는 Cinema 4D의 작업환경을 이해해야 합니다. 기본 오브젝트를 만들어보고 카메라의 관점을 바꿔보는 버튼과 단축키로 조절하는 기능을 알아보자.

[ Maxon Cinema 4D R26 ] 아이콘 클릭해서 시포디를 실행한다.

입체형상 생성 부터, 우측 툴바에서 박스모양의 Cube생성하고 키와마우스 조작을 알아보자.
■ 4개 ViewPort(Persp/Top/Right/Front) 보기전환 : 마우스 중앙버튼(MMB, Middle Mouse Button, Wheel)
무심코 마우스 휄을 누르면 4개로 구분되고, 또 어떤 뷰포트만 크게 보인다. 입체적인 구도의 퍼스팩티브와 위,옆,앞에서 미용하듯이 살펴보는 것이다.
■ Zoom In/Out (확대와 축소보기) : 마우스 중앙버튼(MMB, Wheel) ↕올리고/내리고, 단순하다 휠을 올리고 내리면 대부분 다른 키보드와 같이 확대 축소 보기가 된다.
■ Pan (회전시켜 돌려보기) : Alt + 마우스 왼쪽버튼(LMB, Left Mouse Button) 드레그
물체를 이모저모 돌려서 제대로 만들고 있는가 봐야하기에 회전보기는 제일 중요하다. 물체를 회전하는 것이 아닌 우리가 보는 시점을 돌려 보는 것이다.
■ Move ViewPoint(관점 이동해 둘러보기) : Alt + 마우스 중앙버튼(LMB, Wheel) 드레그 ⇅ ⇆ , 이건 확대한 물체의 일부를 꼼꼼히 볼 때 많이 사용한다. 어떤 사람의 이빨을 확대해서, 고추가루가 낀 것을 확인해 보는 그런 느낌이다.

■ 화면보기는 뷰포트(View Port)와 다른 관점보기 마우스휄 MMB(Middle Mouse Button)
3D작업공간은 사물인 개체(Object)를 보는 다양한 관점에서 작업을 합니다. 모델링에서 렌더링까지의 기본 화면은 다양한 구도의 기본 카메라 보기인 Perspective 투시도 단축키는 F1 / Top 평면도. 기본인 위에서 보기 F2 / Right 측면 보기 F3 / Font 정면 보기 F4 로 구분해서 오브젝트들을 볼 수 있습니다.
01. 기본 큐브(Cube)를 누르고, 다양한 Object중에서 사람형상의 피겨(Figure)를 추가하면 원점에 보여집니다. R25버전부터는 우측으로 오브젝트 추차 버튼이 이동되었습니다.


02. 투시도기본 보기인 Persective 에서 MMB을 누르면 4개의 뷰포트로 구분되어 보여지고 평면도 Top / 입면도-측면 Right / 입면도-정면 Front 등 각 최대창과 전체 뷰포트기준으로 바꾸어 보여집니다.

■ Perspective에서 오브젝트를 돌려보고, 이동보기, 확대보기 기본 카메라의 구도바꿔보기
C4D는 기본적인 카메라 뷰가 Perpective View에서 보는 것입니다. 원하는 카메라앵글에서 기본적인 모델링도 하지만, 여러분이 원하는 뷰 그대로 이미지 / 비디오 포맷으로 내보낼 수 있습니다.
📸 상/하/좌/우 원하는 회전돌려 보기 Orbit Around View : Alt+LMB(좌측 마우스 버튼) 드래그
📸 관심 부분으로 카메라 이동보기 Pan view : Alt+MMB(중앙 마우스 버튼) 드래그
📸 크게,작게 Doly Zoom : Alt+RMB (우측 마우스 버튼) 드래그(특정대상확대-확대하고 싶은 위치에서 마우스를 클릭하고 드래그)

추가하거나 복제(Ctrl+Move)한 다수의 개체들 중 선택한 개체(Object)기준으로 집중보기는 S / 다시 전체개체들 모두보기 : H / Alt+O : 뷰포트별로 최대맞춤 보기/전체보기 전환. Blender의 오브젝트 변형도구의 단축키가 틀리니 암기 혹은 누르고 사용한다.

⚙️ 모델링 준비 개체를 편집가능한 상태로 전환하는 Make Editable C
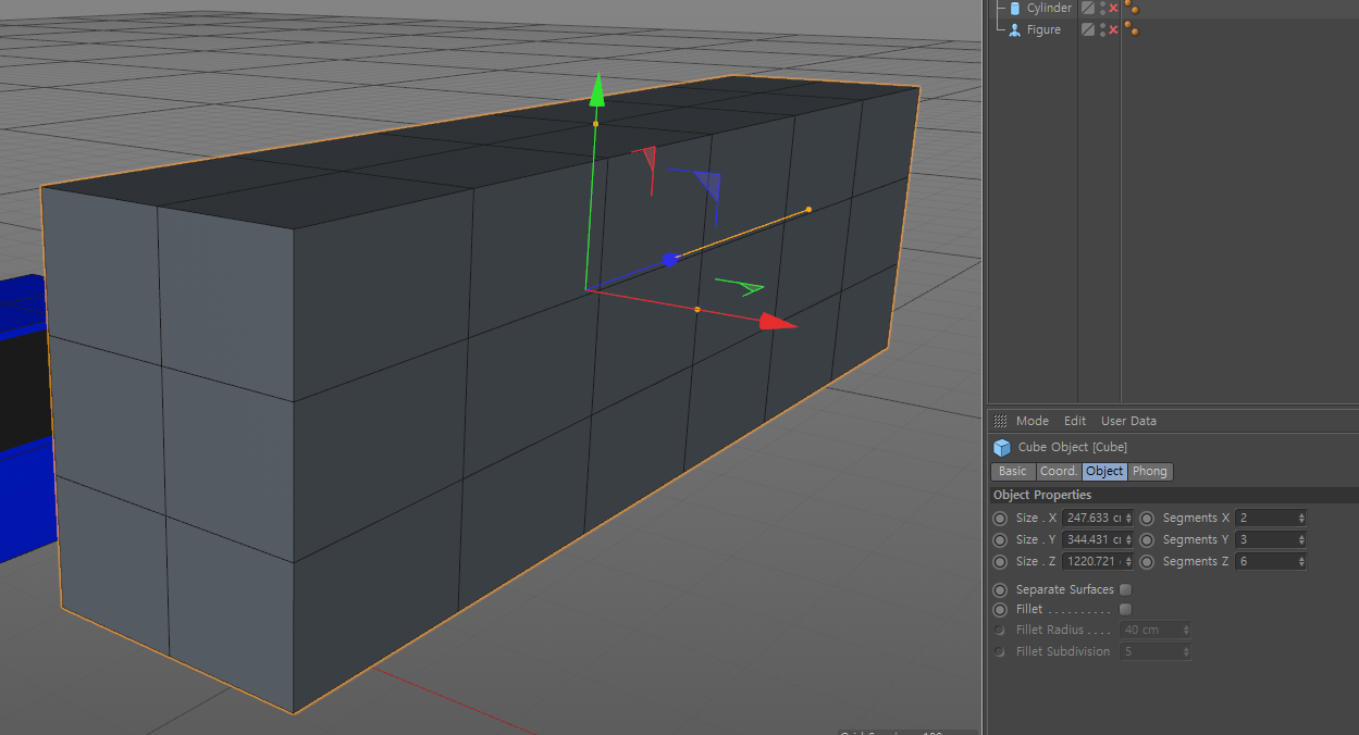
Cube와 같이 추가한 기본 개체는 오른쪽하단의 오브젝트 속성창에서 분햘이란 뜻의 Segments의 X, Y, Z의 원하는 수치만큼 값을 줘 면을 분리합니다.

기본개체를 모델링을 위해 편집가능게 변환(Make Editable. Converts) 하는 C키를 누르면 구성요소인 콤포넌트인 점/선/면을 별도로 구분해서 편집을 할 수 있다. 컨버팅된 상태에서는 기본상태로 돌릴 수 없이니 복제해서 사본을 준비하고 편집상태로 변환해줘야 합니다.

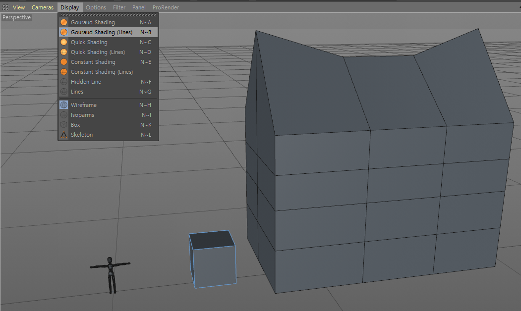
Display메뉴에서 고러드 음영의 라인보기 Gouraud Shading(Line)를 체크해야 Segments로 분리된 점, 선, 면들이 바로 보여서 모델링을 위한 편집에 도움이 됩니다. 변환된 오브젝트는 직접 점, 선, 면을 선택해서 모델링의 기초적인 편집을 할 수 있으며, 편집완료후 나올 때는 위 Model 버튼을 누르면 작업실에서 나와 다른 개체들을 다룰 수 있습니다. 고러드는 3D그래픽의 개념에 ' Computer display of curved surfaces' 개념을 도입한 Gouraud, Henri (1971)의 이름 붙인 것 입니다.

■ 복잡하지만 같은 요소들을 묶은 Group [ Alt+G ] : Null이라는 이름으로 묶여지며 이름을 지정해야 한다.

모델링 후 매테리얼 전체,일부 적용하기
C4D R26 부터는 UI가 많이 바뀌어 아래 그림처럼 우측 끝에 있는 매테리얼 아이콘 클릭 후 + 눌러, 재잘을 추가합니다. 색상 미리보기를 더블클릭하면 세부적인 창 Material Editor창이 떠서 다양한 속성변화를 줄 수 있고, 일반 오브젝트모드에서는 전체, Edit 모드에서는 선택한 면에 드롭다운 매테리얼을 적용할 수 있습니다.

렌더미리보기와 렌더링 이미지(비디오)

"여기까지... 개념파악 정도"

⚙️ 모델링을 위한 다양한 툴과 명령을 배워보자!
Cube를 추가하고 위에서 알아본 편집가능한 형태로 Convert하는 Make Editable 단축키 C 편집가능 형태로 지정한다. 모델링을 위한 오브젝트 가 준비된 상태가 됩니다. 아래는 변환된 오브젝트(개체)를 선택하고 우클릭하면 나오는 다양한 ploygon(face)관련 편집메뉴들 입니다.
아래 그림은 기본 오브젝트에서 Segments를 각각 2씩 추가를 하고, C 컨버팅 Polygon Object로 변환 후에 면(Face)을 선택한 상태에서 우클릭(RMB)후에 Extrude를 적용한 후에 편집을 완료했다하여 Model모드로 나오는 장면입니다.

■ Extrude [D] : 면을 돌출 혹은 함몰시키는 명령. Ctrl키 누르고 이동도구로 대신하기도 함
■ Inset [ i ]: 선택한 면을 안쪽공간(창같이) 생성 우측의 속성창에서 ★Preserve Group 체크여부에 따라서 동시,개별 처리를 해 줄 수 있음. 주택과 자동차의 창과 굴뚝 안쪽의 홈, 타워의 높이를 생성할 때 주로 사용한다. 이전버전은 Extrude Inner로 블렌더의 영향을 받아 인셋으로 툴이름을 변경함.
■ Bevel : 엣지(선분) 모는 부분을 부드럽게 처리
■ Line Cut : 자유롭게 칼로 면 자르는 명령

■ Group : 복잡하지만 하나의 형태에 필요한 오브젝트들의 그룹명령. Alt+G Null(묶음)
라이브선택(클릭 앤 드래그) 커서크기-Shift키+MMB

3D 그래픽 제작의 기본조작법 모델링(Modeling)
3D그래픽도 아이디어와 이를 구현하기 전에 어떤 스토리텔링에 그래픽요소를 전개할 것인가를 정해놓고 해야합니다. 앞으로는 전 기획과정을 제외하고 모델링, 애니메이션, 렌더링과정을 함축적으로 소개한 필자의 영상강좌로 함께 소개하니 NCS모듈에 맞추어 우선을 학습하고 다양한 튜토리얼 영상을 통해서 배우고 작품에 활용하시기 바랍니다.
기본 오브젝트가 되는 큐브를 편집가능한 상태로 바꾸고 콤포넌트인 점/선/면을 편집하는 기초 방법을 소개합니다.
스쿨버스를 위한 XYZ Segments


부드럽게 표면처리 Subdivision Subface
블렌더와 유사한 모델링 모디파이어를 Subdivision Subface 선택하고 우측의 레이어와 같은 오브젝트 효과 속성창에서 Subdivision Subface 모디파이어 하부에 배치를 하면 부드럽게 처리됩니다.


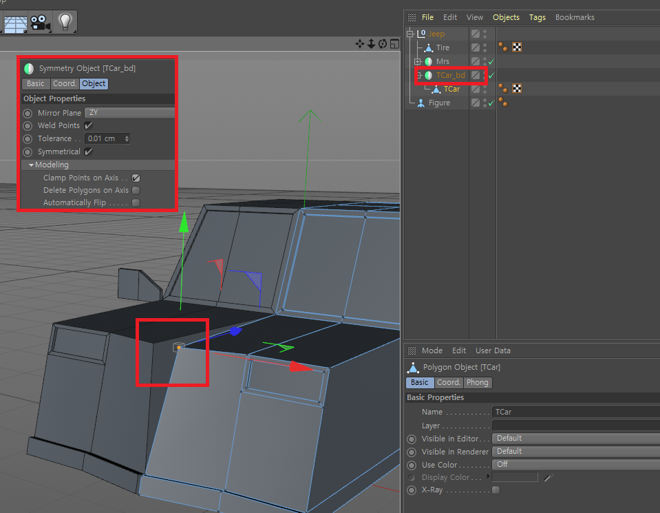
3D 그래픽 대칭모델 시멘트리(Symmetry)
대칭이되는 모델링의 경우는 시멘트리를 이용하세요.
오리진의 위치에서 세로로 오브젝트의 점을 지워 Symmetry를 추가 후 기존 Object의 그룹인 Null을 만든 후에 그림과 같이 Symmetry에 하부에 포함시키면 대칭형 모델링의 시작이 됩니다.
Symmetry의 주요옵션 Clamp Points on Axis를 체크해서 중앙의 벌어짐을 방지해야한다.




대칭모델링의 기본인 Symmetry의 자세한 탐구를 비행기를 만들어 보면서 적용해보았습니다. 아래 영상 참고하세요
아래는 시멘트리를 적용하기전의 기본 모델링 차체와 별도 타이어2개, 백미러, 손잡이가 별도로 구성되어 필요한 대상들을 그룹(A+G)으로 묶어주고 Null, Symmetry를 추가해서 하부에 넣어서 대칭을 표현해야 합니다.


시네마4DMaterial & Texture
Cinema4D의 다양한 Material과 이미지 기반의 Texture를 쉽게 가져와 적용하는 방법을 소개 하겠습니다. 아래 사이트는 C4D의 재질을 검색해보고 찾아 적용할 수 있는 사이트 입니다. Materials and ShadersMate
oztv.tistory.com
Beginner to advance in cinema 4D
NextGen Digital Skillz에서 제공하는 시네마4D R26기준 초보 사용자를 위한 40개 짧은 강좌를 참고하세요.
Beginner to advance in cinema 4D
hello folks! welcome to our tutorials playlist of cinema 4D video tutorial, this collection of tutorials will guide you through various aspect of cinema 4D, ...
www.youtube.com
특수영상 합성에 사용할 수 있는 Maxon Cinema 4D는 모션그래픽으로 특화된 프로그램이지만, Adobe의 영상 편집용 Premiere Pro, 특수영상 제작 및 합성하는 After Effects와 함께 사용 할 수 있는 크로마키영상인 그린스크린, 투명하면 더좋은 PNG 이미지형태로 내보내는 렌더링 부분을 함께 알아봐 보세요
C4D에서 Green Screen 시퀀스 내보내기
Cinema 4D에서 After Effects에서 합성을 위한 Green Screen 시퀀스 내보내기에 대해서 소개합니다. 01. 머티리얼을 추가한 후 색상을 Green색상으로 준다.상단의 Background를 추가한 후에 Green 머티리얼을 적
oztv.tistory.com
'Cinema 4D' 카테고리의 다른 글
| C4D, 자성 애니메이션, 시뮬레이션 (1) | 2025.06.24 |
|---|---|
| 시네마4D 02. 키프레임 애니메이션(3D무료소스) (2) | 2025.06.18 |
| 시네마4D Material & Texture, 자체 발광체 Object Glow (0) | 2025.06.17 |
| 시네마4D Green Screen PNG 시퀀스 내보내기 (1) | 2023.11.24 |
| Simulation Tag - HARIBO Jelly Bear Modeling (0) | 2023.08.16 |




