경로 애니메이션( Path Animation)
다음은 위 Auto Keying과는 다른 방법의 일정한 노선, 레일을 따라가는 경로 애니메이션 입니다. 일러스트레이터의Path:베지어커브(펜툴같은 라인)을 추가하고 편집모드에서 G이동과 E연장으로 라인을 변경해야 합니다.
카메라가 Mesh와 다는 Curve에서 Circle이라는 Path를 추가하고 그 경로를 따라 움직여야하는 열차나 자동차를 움직이게 하는 경로 애니메이션(Path Animation)을 표현하는 방법을 소개합니다. 우선 움직일 개체인 오브젝트를 선택하고, Shift키를 누르 후 Ctrl+P를 눌러 follow path를 체크하면 경로로 움직이는 애니메이션을 확인 할 수 있습니다. 원점인 중심을 기준으로 표현하기에 변형(Transform)을 통해 수정을 해야합니다. 그래프에디터의 사용도 추천합니다.
3D그래픽 4편. 키프레임 애니메이션, 블렌더 mp4내보내기
블랜더에서 3D 그래픽디자인의 방법으로는 크게 4개의 과정을 거칩니다.1.형상을 만드는 다양한 모델링(Modeling) ▶ 2. 색,이미지라는 옷을 입히는 재질(Material ) ▶ 3. 키프레임 애니메이션(A
oztv.tistory.com

Stand up : rx90
Turn : rz90
Parent 페어런트 //////
자식들이 우선선택후, Shift 부모선택! >> C+P : Object(물체끼리)
경로운동을 실천하는 Follow Path
움직일 대상과 추가하기를 통해 경로(Curve)를 그려주고, Object Constraint를 통해서 애니메이션을 주는 작업을 진행합니다. Add추가하기에서 Curve - Path를 추가하고 Edit 모드에서 경로를 점 기준으로 움직이거나 연장해서 만들어 줍니다. 움직일 오브젝트는 Alt+G를 눌러서 초기화된 오리진의 중심 부분을 꼭 유지해야한다.

01. 움직일려는 오브젝트를 선택 후 오브젝트 제약(Object Constraint) 탭을 누른 후 Follow Path(경로를 따라가기)를 선택한다. 추가된 Follow Path에서 Target을 지정해준다. Follow Curve를 체크하고 아래 Animate Path버튼을 누르면 애니메이션이 진행됩니다. 거꾸로 가는 경우는 Forward Axis에서 Y 라면 반대의 축 -Y를 지정해줍니다.


02. 끝이 연결안된 경우는 끝지점에서 길잃은 듯 멀리사라지는데, Fixed Positon을 체크하고 위 Offset Factor에서 1~250 프레임에 걸쳐 키프레임을 만들어 완성합니다.


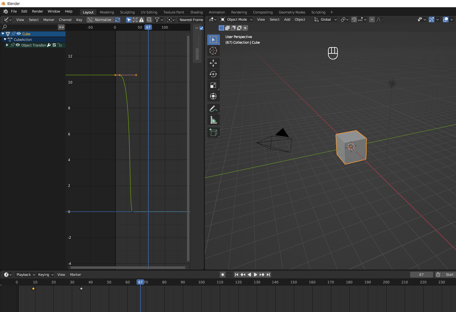
그래프 에디터 Graph Editor
애프터이펙트와 같이 가속도등 점차 빠르고, 점차 감속하는 속도감을 주는 경우에 블렌더에서도 Graph Editor를 통해서 텐션감 있는 표현을 할 수 있습니다. 좌측 상단의 놓고 + 표시로 창을 추가한 후에 좌측상단의 Graph Editor 목록을 찾아서 Graph Editor로 바꿔 줍니다.

시작하는 키프레임에 끝 부분의 조절점을 수평으로 우측방향으로 가면 점차 빨라지는 형상을 표현할 수 있습니다.

'Blender' 카테고리의 다른 글
| 블렌더 Poly Count, 하이폴리를 로폴리로 변환하는 Decimate Modifier (0) | 2024.05.30 |
|---|---|
| Track to 경로운동 Follow Path우주편 (0) | 2024.05.27 |
| 모델링 - 선형태의 커브가 메쉬가 되는 배관(일러스트, SVG) (0) | 2024.05.23 |
| 파티클 표현 도넛 (0) | 2024.03.27 |
| 블렌더의 거울 재질로 표현 (0) | 2024.03.24 |