애드온 Add-ons은 플러그인 Plugin이라고도 하는데 블렌더와 같이 특정 프로그램에 맞춰진 효과나 관련 기술을 플러그를 꼽아 가전제품 사용하듯 붙여진 이름입니다. 블렌더 작업에 유용한 애드온들을 소개합니다.
Classic Modifier Menu
블렌더4.0버전부터 검색형태로 변형된 모디파이어를 이전 클래식한 펼쳐진 형태로 뜨는
🌎푸른 하늘과 구름, 대지 - Dynamic sky
회색 등 단색배경의 월드속성이 아닌 사실같은 하늘/대지/구름을 쉽게 구현하는 Dynamic sky 애드온입니다. 블렌더 실행 후 F4키를 눌러서 Preferences를 선택해서 쉽게 Edit- Preferences로 진입하여 설치를 진행한다. Zip을 압축풀지않고 바로 Add-ons의 딱지모양의 아이콘 누르고 Install from Disk... 누른후 Zip파일을 선택하면 쉽게 설치된다. 체크항목을 확인 하고창을 닫으면 설치가 완료된다. 공식사이트도 있지만, 아래는 Blender 4.4버전에 맞춘 애드온을 직접 담아 공유하니 아래 Zip파일을 다운받아서 압축풀지말고 설명보고 설치 후 그림설명 보고 사용해보시기 바랍니다. [Add-on Download] 링크로 Blender 4.4~ 최신버전으로 다운로드 하는 분들 아래그림을 참고해서 Zip파일을 다운로드하세요.


설치된 다음에 다이나믹 스카이를 사용법은 N키를 누르고 우측의 세로로 뜨는 사이드탭에서 Create를 눌러서 추가한 후, 월드속성🌎탭에서 기존의 기본 World가 아닌 추가된 Dynimic_1을 선택한 후, 렌더미리 보기에서 사이드탭 Create에 뜬 하늘/대지/구름색 등을 조절하면 원하는 사실적인 구름 낀 푸른 하늘을 표현 할 수 있습니다. 기본 조명 그대로 유지해도 전체가 밝으니 야외 즉 실외에 있는 건물 등을 표현하는데 최적입니다.
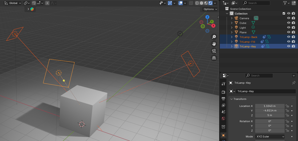
✨ 스튜디오 실내의 최적화된 조명 3개 트라이 라이팅 Tri-lighting
다이나믹 스카이가 실외라면 스튜디오 실내의 최적화된 조명 3개를 지원하는 트라이라이팅 Tri-lighting 애드온을 추천합니다. Tri-lighting Add-on으로 3-Point-Lighting라는 조명기능이 추가되는데 애드온 설치방법은 동일합니다. [Add-on Download]
사용법은 큐브등 주인공인 오브젝트를 선택(큐브외 여러분이 원하는 주연급 대상)한 후 Add에서 Light 항목에서 3-Point Lighting을 추가하면 선택된 활성 객체에 촛점을 맞춘 3점 조명을 추가됩니다.

비디오 렌더링에 최적화된 EEVEE에서 기본조명 1개과 애드온 Tri-lighting이 설치되어 추가한 3-Point-Lighting라는 조명이 처리된 렌더미리보기에서의 2개 이미지를 비교 해보세요. 어두운 부분을 보완하는 보조조명들이 단순한 기본조명 1개의 어색함을 보완 해줍니다.


이렇게 추가된 후에 G 키를 누르고 Y방향으로 움직여 봅니다. 그러면 큐브의 움직임에 추가된 조명 3개는 자동으로 오브젝트 제약 속성 중 대상으로 트랙(Constrains -Track To)가 자동으로 적용되서 큐브를 움직이면 조명이 따라가는 모션그래픽에 반응하는 표현도 가능합니다.

무료 3D소스 BlenderKit - 블랜더킷
https://www.blenderkit.com/asset-gallery?query=category_subtree:model%20order:-created
Models | BlenderKit
Paid and FREE 3D models of Blender 3D models for Blender. ### Enjoy an ever-expanding library of 3D models render-ready for Blender
www.blenderkit.com

블랜더 애드온 중 모델링, 재질 등 어려운 작업에 검색을 통해서 손쉽게 원하는 도움을 얻을 수 있는 블랜더 킷은 초보자를 위해 추천하는 애드온 입니다. 애드온의 설치는 대부분 Zip파일로 된 애드온파일을 압축풀지 말고, 설정에서 인스톨을 통해서 찾아 누르면 사이드바 N키에서 보거나 뷰포트내에 보여집니다. 자세한 설치과정은 아래 순서를 보세요. 블렌더킷은 화면 중앙에 검색창과 함께 에셋들이 보여집니다.
https://www.blenderkit.com/get-blenderkit/
BlenderKit | Download BlenderKit for free
Hello, Safari users! For a successful installation a ZIP file is required. Download it by right-clicking on the button below and selecting "Download Linked File" from the options. Blender 3.0 and higher Install BlenderKit to the newest version of Blender.
www.blenderkit.com
설치방법 애드온들은 보통 압축파일형태로 다운로드 되고 Edit-Preferance 메뉴를 통해 zip파일을 Install 합니다.
BlenderKit을 다운로드 했으면 절대 압축풀지말고 바로 그 파일로 설치를 진행합니다. 우측의 ▼를 누르고 Install from Disk... 를 누른 후 ZIP파일을 찾아 선택합니다.

압축파일을 찾아서 더블클릭합니다. 아래 Install 버튼을 눌러도됩니다.

위와 같이 설치된 경우는 필히 체크를 해줘야 화면 중앙과 네비게이션을 통해 사용가능 합니다.

화면 중앙에 BlenderKit이 보이면 검색 키워드를 입력하거나. 네비게이션을 열어서 Category를 통해 원하는 대상들을 탐색할 수 있습니다.

미리보기 이미지를 클릭을 한번만 하세요. 화면정중앙에 추가가 됩니다. 다른 개체를 불러올 경우는 현재 개체의 위치를 옮기고 새로운 개체를 추가해야 겹침문제를 해결할 수 있습니다.

추관 3D 개체는 모델링 결과 외에도 매테리얼이 대부분 적용되어 있습니다. 다양한 개체들로 여러개가 별도로 떨어진 경우는 'M'을 누르고 콜렉션으로 묶어 놓을 수 있습니다. 그리고 아래 그림처럼 복잡한 모델의 하단에는 빈 뜻의 엠티(Empty) Null로 단순 이동하는 애니메이션을 줄 수 있다.

📺 After Effects와 블렌더 연동한 VFX
After Effects(Ae)는 보통은 시네마4D와 연동된 작업을 사용하기도 했지만, 3D공간표현에 한계가 있었다. Blender 블렌더와 Ae간의 서로 카메라트래킹 자료로 모델링 소스를 추가해 시각효과(VFX)를 구현할 수 있다. Blender 4.4~ 최신버전으로 다운로드 하는 분들 아래그림을 참고해서 2개의 다른 성격의 압축파일을 첨부했으니 아래 설명을 보고 다운로드후 설치 후 사용하세요.
https://github.com/adroitwhiz/after-effects-to-blender-export
GitHub - adroitwhiz/after-effects-to-blender-export: Export keyframed After Effects layers to Blender
Export keyframed After Effects layers to Blender. Contribute to adroitwhiz/after-effects-to-blender-export development by creating an account on GitHub.
github.com
아래 파일
필자 자체 튜토리얼을 준비 중이니 아래 간략한 설치 및 사용법과 YouTube Tutorial 영상을 우선 참고하세요.
◆'Ae에서 제이슨파일 내보내기' 플러그인 Export.Composition.Data.to.JSON 설치
File > Scripts > Install Script File...
설치 후, 카메라 트래킹 작업을 한다. 아래 Ae 트랙카메라 강좌에서 상세히 소개했으니 참고하시고, 최종 카메라+솔리드+비디오클립 선택 후 File-Script-Export JSON to Blender 로 내보내기를 한다.
Ae 9-2편. 입체적인 공간인식 [트랙 카메라], 크로마키 Keylight
트랙카메라 Track Camera 트랙카메라 Track Camera는 촬영한 영상의 입체적인 면을 인식해서 각 면에 별도의 3D레이어에 오브젝트와 다른 콤프를 대체해서 아래와 같은 광고영상을 제작할 수 있는 기능
oztv.tistory.com
◆Blender에서 'Ae JSON파일 불러오기 애드온 after_effects_to_blender_import.zip 설치
설치법은 zip파일로 Install하는 방법은 같다. 설치완료 후 Import하단에 Ae에서 JSON 파일 불러오기한 후 블렌더 작업실행한다.
단축키와 마우스 조작을 화면에 보여주는 - 튜토리얼 숏컷 단축키 보기
블랜더의 특징이 유튜브의 튜토리얼 비디오를 통해 앱의 사용정보와 사용법을 서로 공유하는 것인데, 그 일조를 하는 애드온이 바로 스크린캐스트키 screencast_keys 입니다. 버전을 맞춰야 하지만 세밀한 키보드, 마우스 조작한는 꼼꼼한 내용을 한 화면에 보여주는 점에서 강사들에게 추천합니다.

https://github.com/nutti/Screencast-Keys/blob/master/docs/installation.md#support-version
위 링크로 Blender's Installation Tool(from Disk)를 누르고 Zip파일을 다운로드하면 됩니다.
F4 Preferences를 찾아 들어가서, Addons의 Install from Disk에서 Zip파일 을 찾으면 자동 인스톨되는 것은 거의 동일합니다. 블렌더 버전에 맞춰서 설치해야 한다. Blender버전마다 다른 Screencast Keys를 사용해야한다.


블랜더가 아닌 다른 응용프로그램에서도 화면에 마우스, 키보드 단축키를 보이게하는 기능을 사용하려면? PC에서도 응용프로그램 구동시에도 블랜더의 스크린캐스트키와 같이 유사한 포터블 유틸리티 꺄흐낙Carnac가 있습니다.
대화형 학습진행 방식의 강좌인 튜토리얼(Tutorial)을 스크린을 통해 강좌로 진행하거나 유튜브에 튜토리얼 영상을 녹화시 마우스 및 키보드 단축키 등 화면에 표시해주는 응용프로그램으로 설치가 필요없는 포터블 방식의 Carnac이 있습니다. 꺄흐낙(Carnac)은 프랑스(France)로 북서부 남해안에 위치한 지명으로 세계에서 가장 광범위한 신석기 시대 반석과 해변으로 유명한 지명이라고 합니다.
‘요약하다’란 의미의 헤쥐메(resumer)는 본래 프랑스어이지만, 물건너간 영국에서는 '이력서'란 의미로 레쥬메(resume)라고 부르는 것처럼 세련된 언어인 프랑스어로 구성된 필요시 사용해보세요

Edit-Preferences -Mesh : Extra Object (다수의 Mesh추가됨)
큐브, 원숭이 수잔 외에 다양한 기타 오브젝트를 설정에서 체크하면 사용할 수 있습니다.

Add-Mesh - Single Vert ~ Pipe
모델과 재질창고 - Asset Browser
프리스타일형식의 툰같은 외곽선을 만들어주는 애드온이다. 아래 URL에서 0$를 체크하고 Email 주소를 입력하면 다운로드하여 동일한 방법으로 사용할 수 있습니다.
https://www.blender.org/download/demo-files/
2D만화같은 - 아웃라인 핼퍼
프리스타일형식의 툰같은 외곽선을 만들어주는 애드온이다. 아래 URL에서 0$를 체크하고 Email 주소를 입력하면 다운로드하여 동일한 방법으로 사용할 수 있습니다.
https://felineentity.gumroad.com/l/ZmTIT
Outline Helper for Blender 2.8/2.9/3.0+
The Outline Helper Addon for Blender 2.8 helps you to quickly set up inverted hulls for multiple objects simultaneously! You can find its feature set right here: UPDATE:V1.1 is now live! The new version generates a Cycles supported material now, adds verte
felineentity.gumroad.com

아래는 Outline Helper를 개발한 팀의 2개의 공식튜토리얼로 외곽선, 내부선을 표현하는 기본과 업데이트 튜토리얼 영상으로 여러분이 참고할 만한 만화풍의 라인 표현방법을 익힐 수 있을 것이다.
위 애드온 외에 기본 프리스타일의 표현방법을 소개한 전문적인 튜토리얼은 아래 강좌가 최고인 듯하다
'Blender' 카테고리의 다른 글
| 3D그래픽 1편. 블렌더 설치 및 기본사용, 아카데미상 수상 플로우 (flow) (34) | 2025.10.22 |
|---|---|
| 블렌더, 이미지+비디오 UV Mapping, 3D Mockup (4) | 2025.07.24 |
| 블렌더, 자주쓰는 것을 모아놓은 에셋 브라우저, 정원을 만드는 애드온 (1) | 2025.06.20 |
| 블렌더, 포토샵, 와이어 프레임 / 매테리얼 보기, 레이어마스크 합성 (0) | 2025.06.04 |
| 블렌더, 시뮬레이션, 리지드 바디, 떨어지는 고체, 볼링, 당구 (3) | 2025.05.29 |





