시간이 되면 떨어지는 사과, 블렌더에서는 뉴턴의 사과와 같은 물리적인 속성을 시뮬레이션으로 별도의 키프레임 없이 표현 할 수 있는데 Rigid Body라는 딱딱한 물체가 충돌체와 부딪히고 유리항아리에 들어가는 시뮬레이션 표현을 배워 보겠습니다.
리지드 바디는 "강체(rigid body)"라는 뜻으로 물리적으로 힘이나 토크가 가해져도 변형이 일어나지 않거나 무시할 수 있을 정도로 작은 고체를 말합니다. 즉, 강체는 모양이나 크기가 변하지 않고 딱딱하게 유지되는 물체를 의미합니다.

뉴턴의 사과는 사과가 바닥으로 떨어지는 지구의 중심의 힘 즉, 중력이 작용으로 '질량이 있는 모든 물체 사이에는 서로 끌어당기는 만유인력(萬有引力)의 법칙을 말합니다.
강체 리지드바디는 키프레임 없이도 알아서 떨어지고,

물리적인 속성들 Physics Properties
물리적인 속성을 표현하는 경우에 대해 알아보고 있습니다. 리지드 바디를 알아보고 있는데, 위에서 알아보고 있는 같은 강체인 딱딱한 사탕과 나무블럭, 벽돌, 금속체와 같은 경우에는 Ridid Body로 공중에 떠있는 상태에서 적용합니다. 떨어지는 Activities/ 바닥은 Passive, 로 구분합니다
Falling Cube inside Glass Jar
원형 유리병 속에 떨어지는 큐브사탕들
01. 떨어지는 강체와 바닥 오브젝트 준비 Cube에 Add Modifier - Bevel을 추가하고 Edges의 Amount 0.4 / Segment 10 속성값을 준 후에 Apply 적용합니다. 재질은 빨간색, 주황색 등 원색을 주고 준비한다.
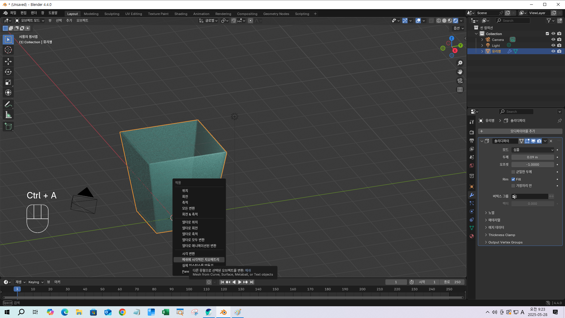
유리항아리 큐브, 실린더 등 형상을 선택하고 Tab 키를 누르고 Edit Mode에서 위 면 Face를 제거하고 모디파이어의 Solidfy로 일정한 두께를 줍니다. 재질은 투명한 재질의 Blue + Green 중간색으로 Alpha 값을 0.6 60% 정도 줘서 유리용기 모양을 준비합니다.

모디파아어를 적용하는 방법은 Ctrl A를 누르고 메시에 시각적인 지오메트리를 누르는 것도 동일합니다.

02.사탕 오브젝트에 리지드 바디 적용 우측의 원주위를 도는 위성모양의 버튼을 누르고 강체 Rigid Body 버튼을 눌러 속성을 추가합니다. 주요 하부속성 중 아래 항목을 참고로 체크해줘야 합니다.


03.사탕이 충돌한 바닥과 그릇에 리지드 바디 적용 사탕이 떨어질때 끝없이 추락하므로 표면에 Rigid Body 버튼을 눌러 속성을 추가합니다. 사탕 오브젝트가 충돌하는 모든 오브젝트에는 수동적인 Type을 Passive로 주지 않으면 그냥 통과하니 모든 충돌체에 패시브모드를 적용해보세요.
Rigid BodyType : 강체 자체 Active / 바닥이나 충돌체 Passive

04.사탕에 탄력주기 사탕에 통통튀는 속성을 주기위해 표면 반응마찰과 탄력성을 아래와 같이 적용합니다.
- 표면 반응 마찰력 Surface Response Friction : 0.5
- 탄력성 Bounciness : 0.5
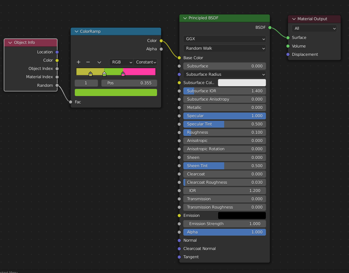
Node 원래 물체를 복제해 개별적으로 컬러만 다르게 줄경우 아래 노드를 활용하면 좋습니다.
개별적으로 복제한 매테리얼의 컬러를 다양한 색상으로 주는 것도 좋습니다. 번거로운 경우에 노드를 이용해 물체가 현재의 씬에 보여진다면 멋지겠죠. 기본재질에 Color Ramp [RGB|Costant] / Object Info를 추가해서 여러색상들을 렌덤하게 표현하는 부분도 같이 접목시키면 멋진 결과물을 만들 수 있습니다.

블렌더, 포트폴리오, 렌덤컬러와 크기, 나무들 (Random Colors & Size)
뉴욕과 브뤼셀에서 거주하며 작업하고 있는 스위스 시각 예술가 Nicolas Party는 멀티미디어 몰입형 전시로 유명합니다.이번 강좌에는 블렌더에서 니콜라스파티의 풍경(Landscape)이라는 작품을 레
oztv.tistory.com
Bowling, Billiards
볼링과 당구. 2개의 키프레임으로 움직이는 물체, 3번째 물리적용










블렌더는 참고로 볼링핀을 여러개 선택하고 그중에 하나에 리지드바디를 적용 후 다른 대상들 모두 선택하고 전염시키듯이 F3키로 검색을 통해 Copy from Active를 통해서 다른 또래들에게 전파(효과속성 붙이기)를 할 수 있다.

아래는 설명을 포함한 PDF 문서입니다.
아래 튜토리얼을 참고했습니다.
응용예시
여러 요소가 조합된 애니메이션기법을 조합한 예시를 참고하면 좋은 작품이 나옵니다.
'Blender' 카테고리의 다른 글
| 블렌더, 자주쓰는 것을 모아놓은 에셋 브라우저, 정원을 만드는 애드온 (1) | 2025.06.20 |
|---|---|
| 블렌더, 포토샵, 와이어 프레임 / 매테리얼 보기, 레이어마스크 합성 (0) | 2025.06.04 |
| 불리언(Boolean), 연결하는 Bridge, 끌어 당기는 비례편집 오브젝트(O) (0) | 2025.05.28 |
| 3D그래픽 4-1편. 블렌더, 타임라인, 키프레임 애니메이션, 글씨 입력, PNG, MP4 렌더링 (3) | 2025.05.26 |
| 2D 드로잉 바로 3D 애니메이션, 몬스터 매쉬, 블렌더 (1) | 2025.05.23 |

