1-2 .이미지를 활용한 UV맵
JPG, PNG, PSD 등 비트맵 이미지를 활용해서 표면을 색상대신 채우는 기법을 직접 제작하거나 아래 재질이미지 제공하는 텍스쳐스닷컴의 파일을 활용해서 UV맵에 대해 차근차근 알아봅니다.

원하는 면에 원하는 이미지를 재질로 활용하는 방법을 소개합니다.
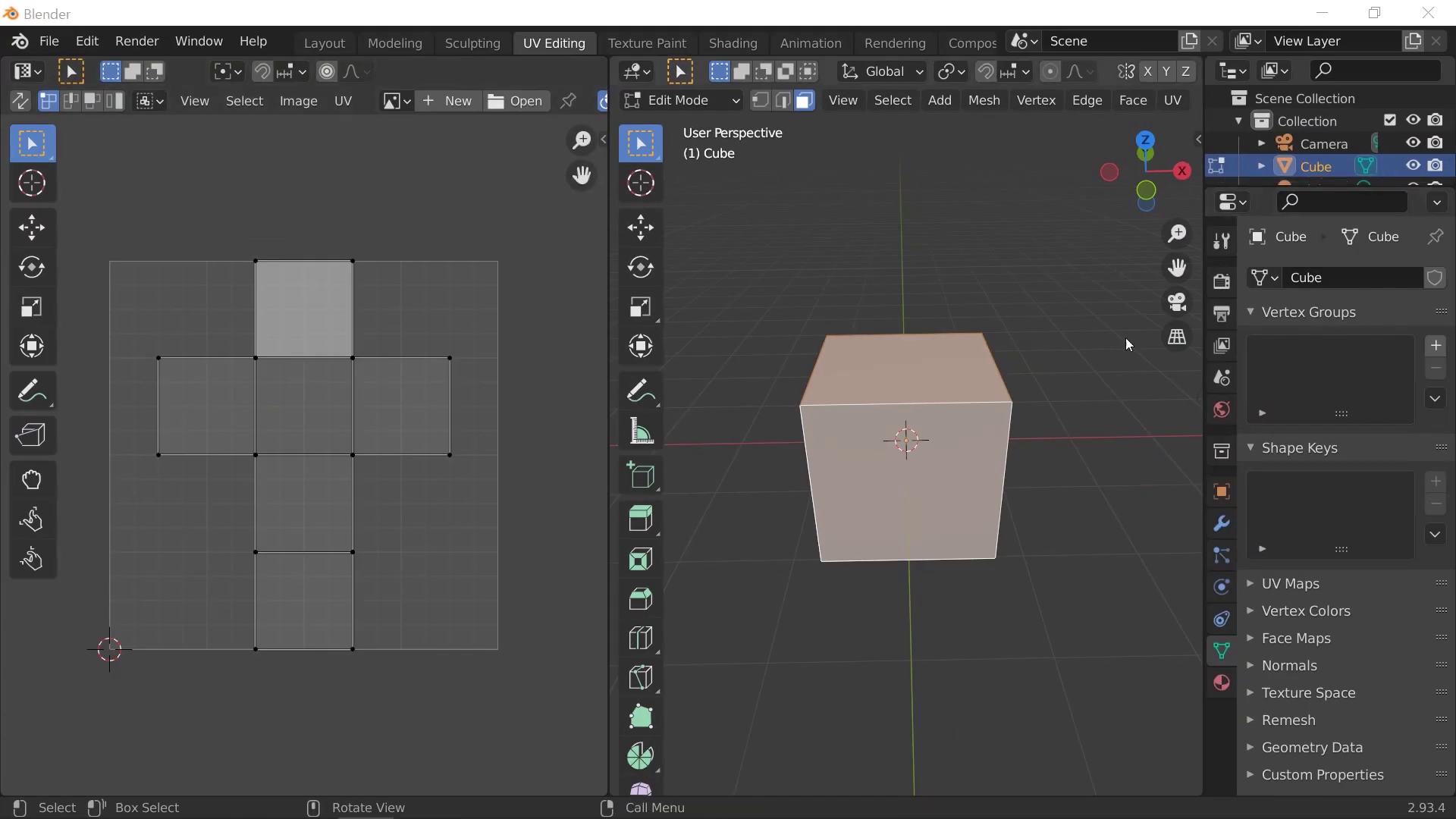
01. 기본 Layout 작업공간에서 오브젝트를 선택하고 Edit Mode에서 상단의 Layout 작업공간을 UV Map을 변환시키면 다음과 같은 양쪽으로 구분된 레이아웃을 만난다. 선택한 전체(A)면이 펼쳐진 맵을 왼쪽에서 볼 수 있다.

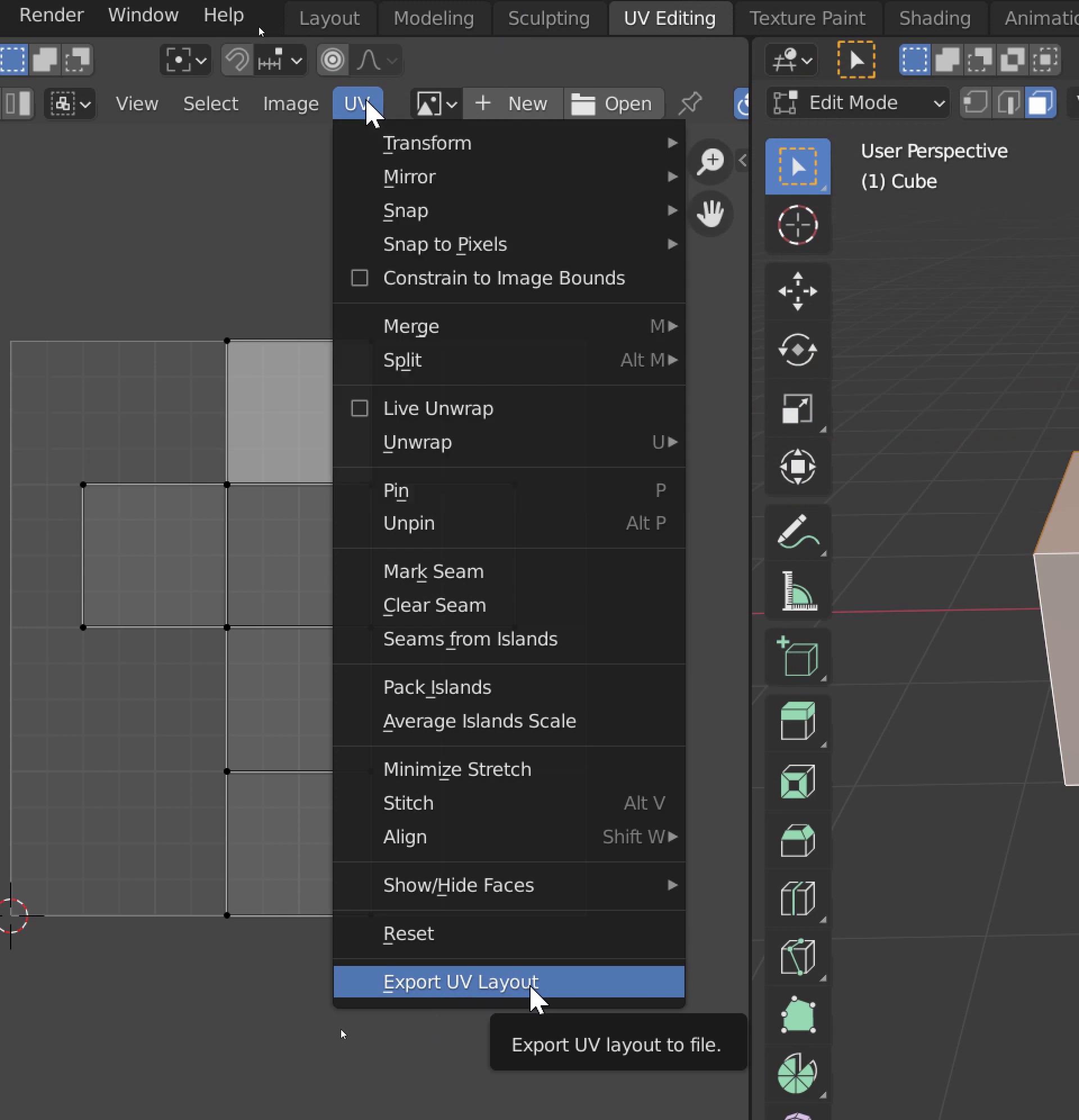
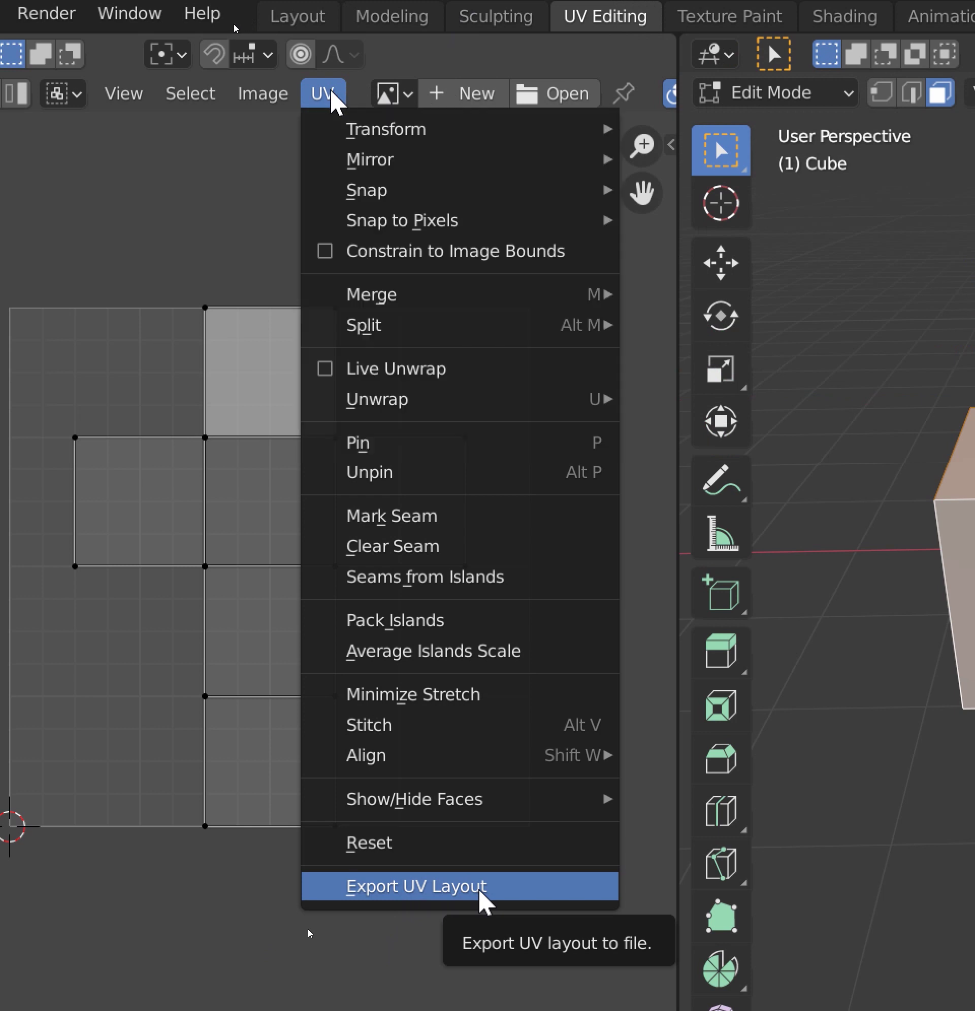
02. UV Map작업공간에서 아래 그림과 같이 UV- Export UV Layout을 누르고

아래 그림과 같이 Export창이 뜨면 우측의 Fill Opacity를 1.00정도의 선명하게 불투명도를 지정하고 하단의 Export UV Layout 버튼을 눌러서 PNG파일로 맵소스를 내보낸다. 아래 그림의 오른쪽 윗 부분의 이미지는 PNG 이미지포맷으로 지정하고 Size는 정사각 박스형상의 비율을 유지하고 기본이 1024px이지만 더 해상도가 큰 이미지로 2000, 혹은 4000으로 지정하면 더 좋은 품질의 렌더링 결과물을 볼 수 있습니다.

03. 포토샵에서 아래 그림과 같이 맵팽작업을 하고 PNG파일을 저장한다.



04 최종 Material을 추가하고 Image Texture를 선택한 후 UV Map을 열고, 렌더링 모드에서 확인한다.


Mark Seam
복잡한 UV를 재구성하기 위해 기준이 되는 Edge를 선택후 Ctrl E를 누르고 마스심 Mark Seam을 지정 후 재펼치는 작업을 소개하는 튜토리얼들을 참고하면 더 좋겠습니다.


텍스처 페인팅
아래 강좌는 블렌더 4.3 이상에서 텍스처 페인팅을 하는 방법을 함께 알아보세요. 빠른 시작 가이드를 제공하고, 텍스처 페인팅에 필요한 다양한 브러시와 유용한 도구들을 소개합니다.
선택한 Face에 이미지텍스쳐로 비디오 적용하기
블렌더, 패턴, 이미지텍스쳐에 비디오적용+오디오, 투명한 PNG 표현
Image(Video) Texture | 블렌더에서는 한쪽의 면을 색상 대신에 이미지텍스쳐에서 PSD, JPG, PNG 이미지 처럼 비디오도 텍스쳐가 되어 블렌더 이미지텍스쳐 비디오+오디오 적용한 스마트폰, TV 장면을 구
oztv.tistory.com
'Blender' 카테고리의 다른 글
| 3D그래픽 4-1편. 블렌더, 타임라인, 키프레임 애니메이션, 글씨 입력, PNG, MP4 렌더링 (3) | 2025.05.26 |
|---|---|
| 2D 드로잉 바로 3D 애니메이션, 몬스터 매쉬, 블렌더 (1) | 2025.05.23 |
| 3D그래픽 2-1편. Edit Mode의 일반 모델링과 Mirror Modifier 대칭 모델링(자동차, 사람, 로봇) (4) | 2025.05.20 |
| 블렌더, 3D 일러스트레이션과 영상, 메가 MGC커피 크리스마스 신메뉴에 산타클로스와 루돌프 (0) | 2025.05.15 |
| Object내면의 변화 Shapes Keys (0) | 2025.02.11 |

