더하기, 빼기 등 일러스트레이터의 패스파인더 보다 단순한 부울, 혹은 불리언(Boolean)은 본래 논리대수인 불 대수( Boolean algebra)를 창안한 영국의 수학자 George Boole (1815~ 1864)의 이론을 통해서 조건을 충족하는 것에 따라 Not, And, Or를 제시하는 데 합집합, 교집합으로 알려진 것이다. 블랜더에서도 불리언을 기반으로 서로 겹친 개체(Object)를 편집하는 역할을 한다. 선과 후가 있듯이 A는 먼저 존재한 개체이고, 빼거나 더할 대상으로 B는 뒤늦게 추가된 개체이며 Boolean이라는 제어자인 모디파이어(Modifier)를 통해서 A에서 B를 어떤 조건으로 편집할 것인지를 모델링을 통해서 경험해 볼 것 이다.


Difference : A에서 B를 빼다. 차이점 ; Not(Only One Term)
Intersect : A와 B가 겹친부분만 남김 ; And(Both Terms)
Union : A또는 B 모두합침. 합치기 Or(Either Term)
더하고, 빼고, 겹침부분만 남기는 블리언 모디파이어 Boolean Modifier

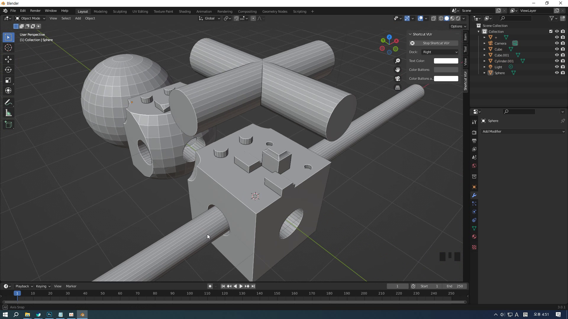
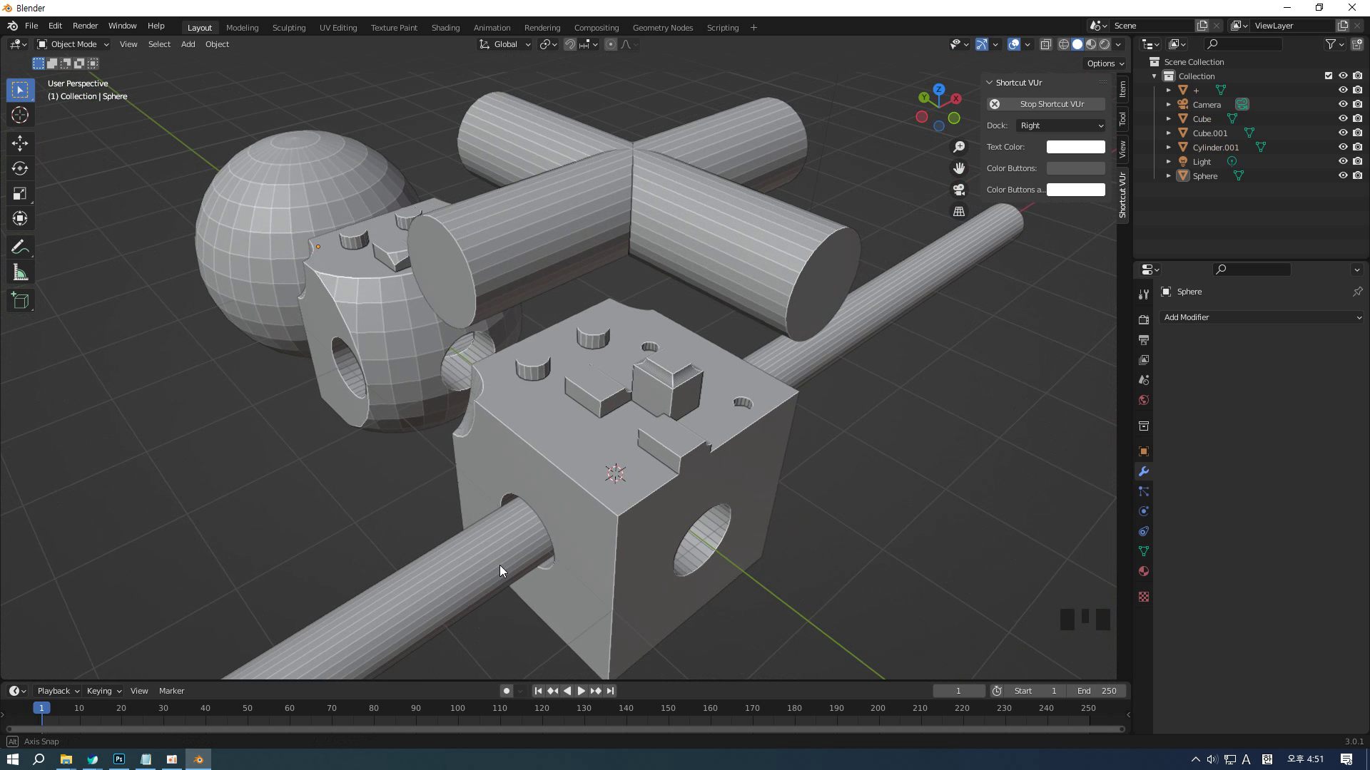
01. 부모인 큰 개체A에 겹친 부수적인 개체B를 준비하고, 부모선택한 상태에서 Add Modifier - Boolean 명령/ 기본 Difference(빼기) 상태에서 Object에서 Eye dropper로 겹친 뺄 물체 지정한다.

03. 최종 Appy처리하고, 뺀 물체는 G 그랩으로 위치에 옮긴다. 자동차 휠과 차체 구명에 적합하다.

I hope you have a wonderful day! subscribe and like
부드러운 표면 처리 비례편집 오브젝트(O)

01. 평면(Plane)을 선택하고, Tab키 에디트모드로 들어가서 페이스(Face)선택후 우클릭 후에 서브디바이드를 적용한다. 우측하단의 옵션에서 필요한 만큼 면을 분할 해준다.

02. 에디트모드에서 평면(Plane)의 점을 하나 선택해서 G, Z로 올려봅니다. 뿔같이 하나만 올라가죠? 비례편집 오브젝트 버튼을 상단에서 체크하고 올리거나, 내려보면 일정한 행태로 주변이 끌려 움직입니다.

'Blender' 카테고리의 다른 글
| 블렌더, 시뮬레이션, 리지드 바디, 떨어지는 고체, 볼링, 당구 (3) | 2025.05.29 |
|---|---|
| 블렌더, 파티클, 불, 연기 시뮬레이션 (1) | 2025.05.28 |
| 3D그래픽 4-2편. 커브, 경로 애니메이션, 그래프에디터 (2) | 2025.05.27 |
| 3D그래픽 4-1편. 키프레임 애니메이션, 글씨 입력, PNG, MP4 렌더링 (3) | 2025.05.26 |
| 2D 드로잉 바로 3D 애니메이션, 몬스터 매쉬, 블렌더 (1) | 2025.05.23 |
