블렌더 자체내의 선형태인 베지어 커브를 따라가는 Path Animation에 대해 소개합니다. 커브라는 2D의 그래픽의 펜툴을 사용하여 그린 것 같은 형태의 경로를 자연스럽게 따라가는 3가지 다른 경로애니메이션을 구현해봅니다.


경로운동 01. 간편한 시계방향의 원형 회전
원형의 벡터곡선인 커브인 경로(Path)를 따라서 오브젝트가 움직이는 기본 경로운동을 표현해본다.

1. 수잔 원숭이가 있는 현재 스테이지에서, 추가(Shift+A)를 누르고 커브 - 원형을 클릭해서 원을 그려주세요. 필요한 경우 S를 누르고 크기를 조절하세요.

2. 원숭이 수잔을 커브 원형에 출발위치에 배치를 해주세요.

3. 지금 부터는 순서가 중요합니다. 수잔을 선택하고 Shift를 누르면서 커브를 선택해주세요. 그 다음으로 콘트롤 P .. C+P를 누르고 뜬 다음으로 부모를 설정창에서 경로를 따라가기를 선택 해줍니다.

4. 재생해보면 원을 따라 반복애니메이션 되는 경로애니메이션 이 구현되었습니다. 원리는 간단하죠??

5. 항상 원리는 간단하고 응용에서 창작은 나오는 것! 전혀 별개인 것처럼 기존의 개체들을 A키로 모두 선택 하고 H키로 감춰줌니다. 그리고 중앙 오리진에 그림과 같이 작은 원과 토러스를 생성해 콘트롤+P... C+P로 아래와 같이 연결한 애니메이션을 표현할 수 있습니다

링 형태가 된 토러스의 Y축의 변환을 2개의 키프레임으로 0~360도로 일정한 10간격으로 키프레임을 생성했습니다.

타임라인창에서 Shift E를 누르고, 사이클만들기로 1회의 키프레임의 반복을 듀레이션 지속시간이 끝날때 까지 루프 애니메이션으로 표현해봅니다. 아래는 간단한 원리를 다른 요소들과 표현할 애니메이션의 예시입니다.
경로운동 02. 주인공 수잔에 촛점을 맞춘 카메라의 트래킹
이제 오브젝트가 움직이는 것이 아닌, 주인공에 포커스를 맞춘 오브젝트를 대상으로 카메라가 그려놓은 커브라인을 경로의 기준으로 움직이는 장면을 구현해본다.
01. 큐브(차차차)를 감싸는 커브-원형을 추가한다. 큐브는 카메라가 집중해야할 대상이다.

02. 카메라를 선택한 후 Alt+G를 누르면 현재 스테이지의 중앙의 원점에 위치한다. 이때는 카메라가 안보이는 것처럼 보이는데, 와이어프레임 보기에서 보면 카메라가 감춰진 것을 확인 할 수 있다.

03. 오브젝트 제약 속성창에서 '오브젝트 제약을 추가'를 누르고 '경로를 따라가기(Follow path)'를 추가한다.

04. 추가된 '경로를 따라가기' 항목에서 대상을 카메라가 움직일 라인인 '베지어 원형'을 선택하면 아래 그림과 같이 베지어원형에 카메라가 엊어져 있다.

05. 다음으로 오브젝트 제약 중 '대상으로 트랙(Track to)'를 추가하고 대상을 리스트 중 선택하거나 아래 그림과 같이 스포이드로 원하는 대상을 콕 찝어서 선택하면 대상에 카메라가 맞춰진 것을 확인할 수 있다.

06. 이제 경로 애니메이션 처리를 위해 스크롤바를 올리고 먼저 추가한 '경로를 따라가기(Follow path)'에서 커브를 따라가기(Follow Curve)를 체크하고 애니메이트 경로(Animate Path)버튼을 누르면 애니메이션이 전개되는 것을 확인 할 수 있다.

경로운동 03. 건널목 앞 정지 커브를 따라가는 자동차
이제 오브젝트가 움직이는 것이 아닌, 영화배우를 촛점으로 움직이는 듯한 특정 오브젝트를 대상으로 카메라가 그려놓은 커브라인을 경로의 기준으로 움직이는 장면을 구현해본다.
01. 라인을 따라가는 기차와 같은 표현으로, 오브젝트의 개별 중심 오리진을 에디트모드에서 아래로 지정해 준다.

02. 차를 H키로 감추고 커브의 경로를 추가하고, 에디트모드에서 E를 누르고 그림과 같이 길을 연장해줍니다.

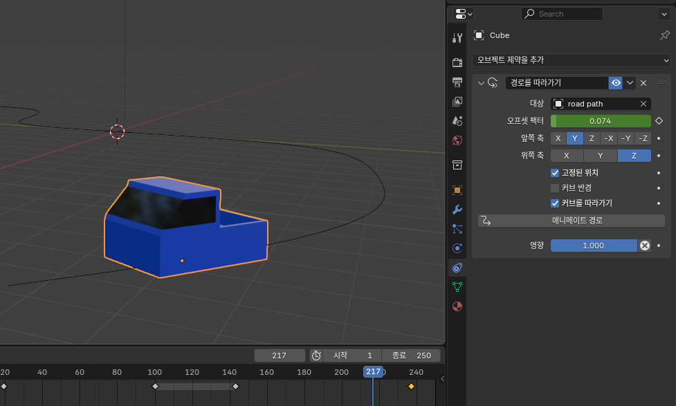
03. 자동차를 선택하고 오브젝트 제약추가에서 경로를 따라가기를 추가해줍니다.

04. 제약내용에서 녹색형광빛의 순서대로 고정위차, 커브따라가기, 애니메이트경로를 체크하고 오프셋 팩터의 0에서 부터 필요한 스토리에 따라 변화를 주며 키프레임을 생성한다.





Follow Path 경로따라가기를 응용한 튜토리얼이니 참고하세요.
3D그래픽 3-2편. 🌎 월드속성, HDRI, 이미지 씬 배경, 잔디
블렌더에서는 사실같은 360도 사진이미지인 HDRI이미지로 자연과 같은 잔디와 같은 식물군과 원하는 배경은 스튜디오 배경이 아닌 사진 혹은 포토샵에서 작업한 8000x4000px의 고화질 이미지를 활용
oztv.tistory.com
블렌더의 그래프 에디터를 활용한 Slow in / Slow Out
블렌더 기본 그래프에디터
애프터이펙트의 F9를 누르고 주는 기본 가속과 감속 등 자연스러운 속도감의 표현을 블렌더에서는 자동으로 표현됩니다. 이건 아니지?? 가끔은 균등한 속도가 필요로 할때는 아래 한교수의 블렌더 강좌 중 기본 그래프 에디터의 부분를 참고하면 더 쉬운 이해에 도움이 될 것입니다. 그밖에도 원하는 구간만 사이클로 만들기, 떨리는 노이즈 , 렌덤한 노이즈 등 다양한 표현이 있습니다.

블렌더에서 MP4파일로 내보내기 잊지 않았죠?

응용한 레퍼런스 작품들 분석
'Blender' 카테고리의 다른 글
| 블렌더, 믹사모, 캐릭터 뼈대 리깅(Rigging), FBX, AI 3D (13) | 2026.03.01 |
|---|---|
| 3D 모델활용 Game 가상공간, 언리얼 엔진 Unreal Engine 5 (8) | 2026.02.22 |
| 3D그래픽 3-2편. 🌎 World, HDRI, 하늘과 땅 표현, 씬 배경, 잔디, 그린스크린 크로마키 콘텐츠 제작 (3) | 2026.02.14 |
| 블렌더, 물살을 헤치고 가는 배, Ocean Modifier, Dynamic Paint (0) | 2026.02.03 |
| 3D그래픽 2-2편. 🐑캐릭터, 부드러운 Subdivision Surface, Remesh Modifier (1) | 2026.01.22 |

