블렌더에서 스타워즈 같은 사이파이(Sci-Fi, Science Fiction 과학소설 혹은 공상과학) 줄여서 SF영화와 같이 과학적 사실이나 가설을 바탕으로 미래, 우주, 기술, 외계 생명체와 같은 영화적인 표현을 여러분의 스토리보드의 내용대로 할 수 있습니다.
[창작의 비밀을 말하다]채널의 독학으로 단편 3D 애니메이션 '자니 익스프레스'를 만든 우경민 감독은 할리우드 진출 소감과 장편 진행상황, 자니의 실제 모델, 그리고 3D 애니메이션에 대한 창작의 비밀이야기를 [+더보기]를 참고하세요.
시각효과에 활용되며 평면(Plane)에 다양한 물리적인 용어로 구성된 속성과 옵션값을 조절하며 주로 적용하며 복잡하지만, 노트순서대로 파티클 시스템을 정리하고 따라 해보시기 바랍니다. 재질에 따라 불과 연기, 매연을 뿜는 공장의 굴뚝에서 하늘로 발사되는 우주탐사용 로켓과 미사일 등 시뮬레이션 등에 활용할 수 있는 파티클은 애니메이션 작업없이 셋팅하는 것으로도 충분하게 만들 수 있습니다.
3D 그래픽 - 애드온 [강좌용 마우스, 키보드 단축키 보이게 표시기능]
애드온 Add-ons은 플러그인 Plugin이라고도 하는데 블렌더와 같이 특정 프로그램에 맞춰진 효과나 관련 기술을 플러그를 꼽아 가전제품 사용하듯 붙여진 이름입니다. 블렌더 작업에 유용한 애드온
oztv.tistory.com

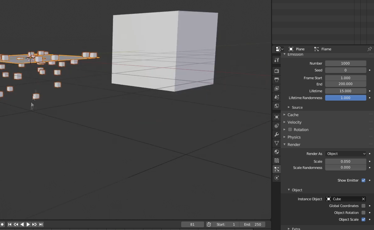
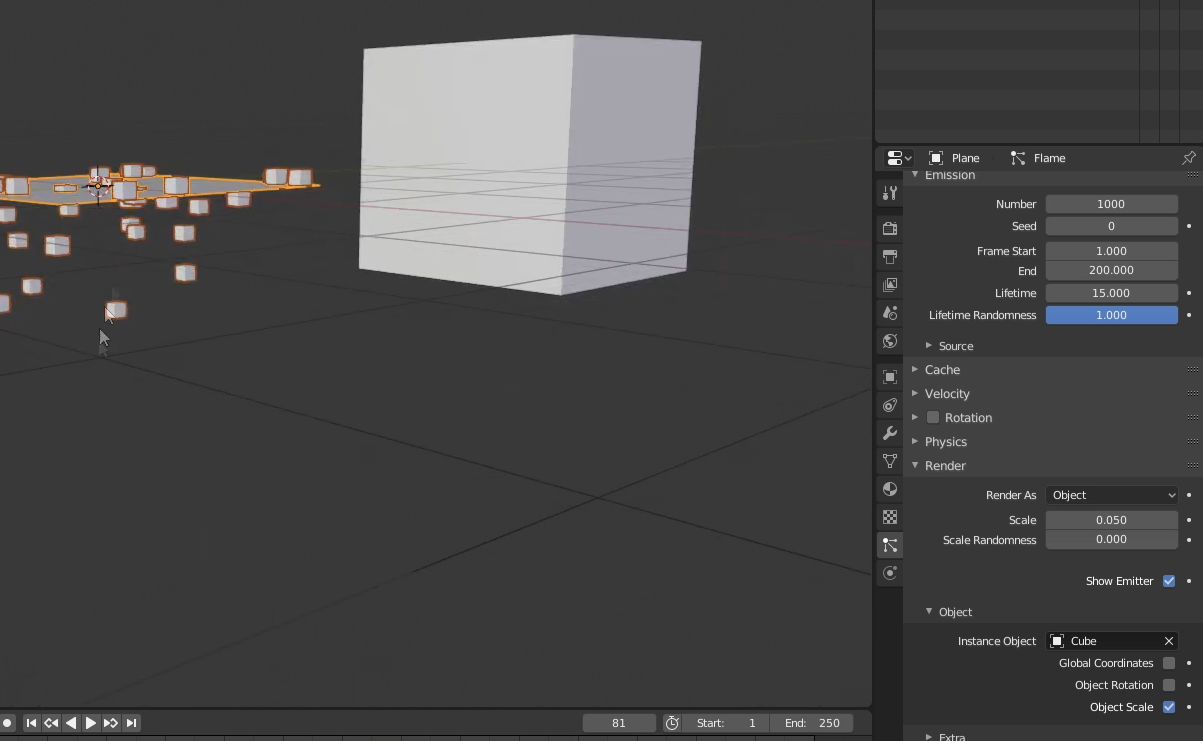
01. 평면(Plane)을 추가하고 파티클 속성에서 +를 누르고 Flame 혹은 불꽃으로 목록명을 바꾼다. 그리고, 아래 Emission에서 Lifetime을 15, Lifetime Randomness를 1.0정도 준다.

02. ▼Render항목의 기본 Halo를 Object로 변경하고, 아래▼Object 항목을 열어서 씬에 있는 Cube를 지정하면 큐브모양이


03 ▼Render의 Scale을 0.2, Scale Randomness를 0.5 정도로 주면 각기 다른 파티클 조각을 볼 수 있다.

04 ▼Field Weights의 Gravity를 0.0 , ▼Velocity의 Nomal를 2.2 m/s, Randomize를 0.23 정도 주세요.

05 Plane의 크기를 줄여시고 오브젝트인 큐브를 선택하고 머티리얼 속성창을 보고 Flame 이름을 확인합니다.

06 Emitter의 Emission의 End 시간대를 타임라인의 듀레이션과 동일하게 설정해야 합니다.






더 자세한 파티클 관련 응용기술은 아래 유튜브 튜토리얼을 참고하세요.

01. 첫번째 Plane을 선택하고 Shift키를 누른 후 마지막으로 부모가될 Roket을 선택하고 Ctrl+P Set Parent To를 해줍니다. 그리고 자식이될 첫번째 Plane을 선택해 Particle System [+]를 눌러서 기본 파티클 속성을 추가합니다. Roket을 움직ㅇ이면 파티클속성을 갖는 Plane이 같이 움직이게 할 것입니다.

02. 첫번째 Plane 밑에 복제했던 조금큰 두번째 Plane을 선택하고 물리속성 중 충돌체 Collustion을 추가하고 Damping값을 1.0 최고치로 줍니다.

03. 같은 크기의 복제된 세번째 Plane을 선택하고 같은 물리속성 중 충돌체 Collustion을 추가하고 Damping값을 1.0 최고치로 줍니다. 반복된 작업처럼 보이며, 두번째 Plane을 복제하면 충돌체속성도 함께할 수 있으니 그것도 좋은 방법입니다.

04. 이제 파티클속성이 있는 첫번째 작은 Plane을 선택하고 Particle System 속성창으로 가서, Emission옵션에서 Lifetime을 15로 변경하고, Velocity옵션 Nomal값을 0 으로 지정합니다. 그리고 아래 Physics - Forces의 딥한 단계의 Browian 값을 20 정도 조절하고 재생하면 아래 충돌체들에 막히고 힘이 약해져서 떨어지지 않고 수평으로 흩어집니다.

05. 파티클의 기본으로 보여지는 형상을 원하는 크기와 모양의 오브젝트 Ico Sphere를 추가하고 이름은 Smoke로 F2를 눌러 개체이름을 변경합니다. 다시 로켓아래 작은 Plane을 선택된 상태에서 Particle System 속성창으로 가서, Render As 옵션에서 Object를 선택한 후 합니다. Show Emitter는 Ico Sphere를 볼필요가 없으니 미리 꺼주고, Object옵션에서 Smoke선택하면 대체가 됩니다. Render옵션에서 크기를 조절하고 렌덤한 크기표현을 조절해줍니다.
그리고, 자유롭고 불규칙한 회전값을 주기위해 Rotaion옵션을 Check하고 Randomize값을 1.0 Randomize Phase값을 2.0으로 조정합니다. 그러면 각기 다른 Smoke입자가 품어져 수평으로 흩어집니다.

06. 로켓을 바닥에서 위로올라가는 장면을 키프레임으로 구성하고, 따라가는 파티클에도 변화를 줘야 합니다. 파티클이 포함된 작은 Plane을 선택된 상태에서 타임라인의 로켓땅싯점의 키프레임 위치로 이동하고 Particle System 속성창으로 가서, Render옵션에서 Scale 0.8~1.6 Keyframe의 변화를 주고 바로 ◆ 키를 눌러 키프레임을 추가한 후, 역시 로켓하늘싯점으로 가서 변화를 주고 키프레임 추가한 다음 최종 애니메이션 결과를 확인합니다.

https://youtu.be/Q27YGrDNUVE?si=dFWAu8ZYaSuhFF_2
'Blender' 카테고리의 다른 글
| 블렌더 물리적인 시뮬레이션 - Physics Soft Body, Rigid Body (0) | 2026.03.15 |
|---|---|
| 블렌더, Material, Emission 발광체 LED ,유리, 금속 (5) | 2026.03.13 |
| 블렌더, 믹사모, 캐릭터 뼈대 리깅(Rigging), FBX, AI 3D (13) | 2026.03.01 |
| 3D 모델활용 Game 가상공간, 언리얼 엔진 Unreal Engine 5 (8) | 2026.02.22 |
| 3D그래픽 4-2편. 커브, 경로 애니메이션, 그래프에디터 (2) | 2026.02.19 |




